Instance Verification Kit (IVK)

spin lock @ [22392+43+/linux-3.19-rc1/drivers/usb/gadget/function/u_serial.c]
Instance Signature: port_lock

The Matching Pair Graph:


Function Name
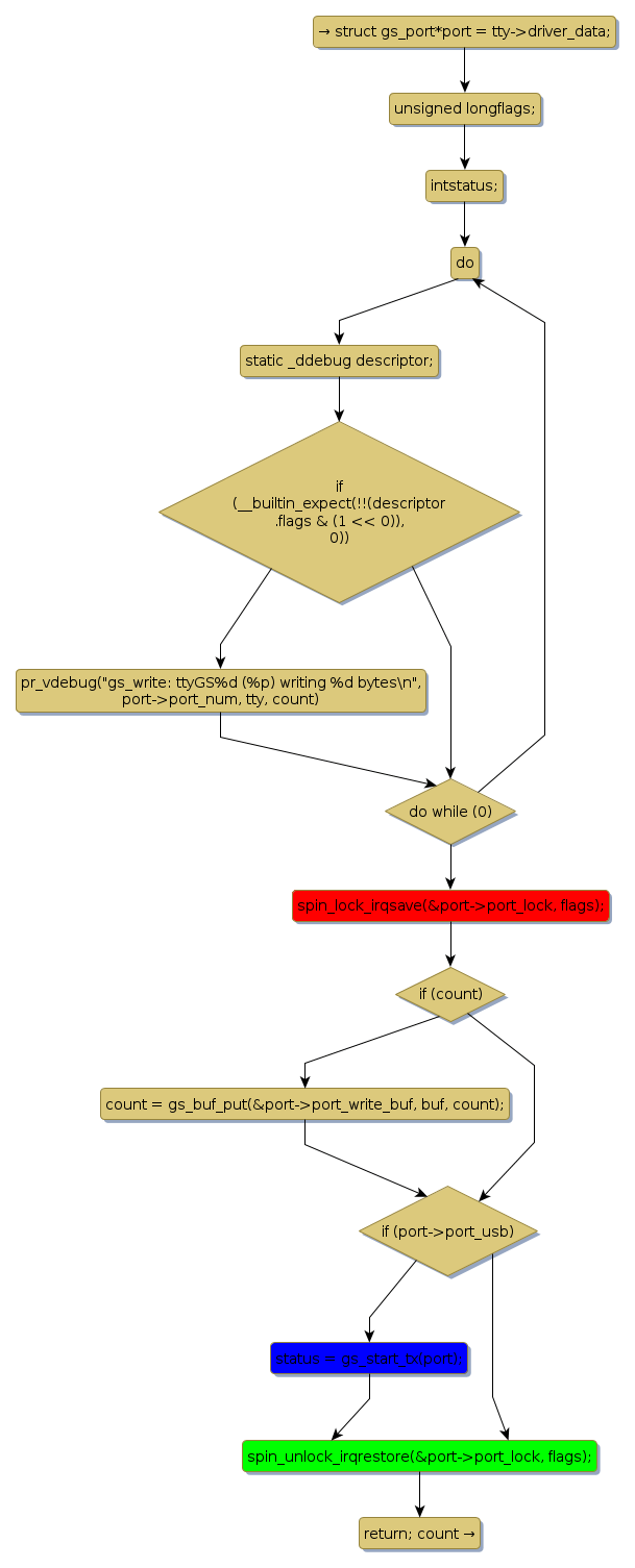
Control Flow Graph (CFG)
Events Flow Graph (EFG)
Source Correspondence
gs_flush_chars [23114+14+/linux-3.19-rc1/drivers/usb/gadget/function/u_serial.c]
gs_start_tx [8954+11+/linux-3.19-rc1/drivers/usb/gadget/function/u_serial.c]
gs_write [22151+8+/linux-3.19-rc1/drivers/usb/gadget/function/u_serial.c]
gs_write_complete [14911+17+/linux-3.19-rc1/drivers/usb/gadget/function/u_serial.c]